CD40 Recombinant Rabbit Monoclonal Antibody [PSH05-90]
cat.: HA722488
Product Type: Recombinant Rabbit monoclonal IgG, primary antibodies
Species reactivity: Human, Cynomolgus monkey, Pig
Applications: WB, IF-Cell, FC
Clonality: Monoclonal
Clone number: PSH05-90
Form: Liquid
Storage condition: Shipped at 4℃. Store at +4℃ short term (1-2 weeks). It is recommended to aliquot into single-use upon delivery. Store at -20℃ long term.
Storage buffer: PBS (pH7.4), 0.1% BSA, 40% Glycerol. Preservative: 0.05% Sodium Azide.
Concentration: 1ug/ul
Purification: Protein A affinity purified.
Molecular weight: Predicted band size: 31 kDa
Isotype: IgG
Immunogen: Synthetic peptide within Human CD40 aa 228-277 / 277.
Positive control: Raji cell lysate, U-2 OS cell lysate, Ramos cell lysate, Daudi cell lysate, Raji.
Subcellular location: Cell membrane. Membrane. Secreted.
Recommended Dilutions:
  WB
  IF-Cell
  FC

1:1,000
1:100
1:1,000
Uniprot #: SwissProt: P25942 Human
Alternative names: AI326936 B cell associated molecule CD40 B cell surface antigen CD40 B cell-associated molecule B-cell surface antigen CD40 Bp50 CD 40 CD40 CD40 antigen (TNF receptor superfamily member 5) CD40 antigen CD40 molecule CD40 molecule, TNF receptor superfamily member 5 CD40 protein CD40 type II isoform CD40L receptor CDw40 GP39 HIGM1 IGM IMD3 MGC9013 Nerve growth factor receptor related B lymphocyte activation molecule OTTHUMP00000031699 OTTHUMP00000031700 p50 T-BAM TBAM TNF receptor superfamily member 5 TNFRSF5 TNR5_HUMAN TRAP Tumor necrosis factor receptor superfamily , member 5 Tumor necrosis factor receptor superfamily member 5 Tumor necrosis factor receptor superfamily member 5 precursor Tumor necrosis factor receptor superfamily, member 5, isoform CRA_a
Images
HA722488_1.jpg Fig1: Western blot analysis of CD40 on different lysates with Rabbit anti-CD40 antibody (HA722488) at 1/1,000 dilution.

Lane 1: Raji cell lysate
Lane 2: HeLa cell lysate (negative)
Lane 3: U-2 OS cell lysate
Lane 4: HEK-293 cell lysate (negative)
Lane 5: Ramos cell lysate
Lane 6: A549 cell lysate (negative)
Lane 7: Daudi cell lysate

Lysates/proteins at 20 µg/Lane.

Predicted band size: 31 kDa
Observed band size: 40 kDa

Exposure time: Lane 1-2: 1 minute; Lane 3-7: 3 minutes; ECL: K1801;

4-20% SDS-PAGE gel.

Proteins were transferred to a PVDF membrane and blocked with 5% NFDM/TBST for 1 hour at room temperature. The primary antibody (HA722488) at 1/1,000 dilution was used in 5% NFDM/TBST at 4℃ overnight. Goat Anti-Rabbit IgG - HRP Secondary Antibody (HA1001) at 1/50,000 dilution was used for 1 hour at room temperature.
HA722488_2.jpg Fig2: Immunocytochemistry analysis of Raji cells labeling CD40 with Rabbit anti-CD40 antibody (HA722488) at 1/100 dilution.

Cells were fixed in 4% paraformaldehyde for 20 minutes at room temperature, permeabilized with 0.1% Triton X-100 in PBS for 5 minutes at room temperature, then blocked with 1% BSA in 10% negative goat serum for 1 hour at room temperature. Cells were then incubated with Rabbit anti-CD40 antibody (HA722488) at 1/100 dilution in 1% BSA in PBST overnight at 4 ℃. Goat Anti-Rabbit IgG H&L (iFluor™ 488, HA1121) was used as the secondary antibody at 1/1,000 dilution. PBS instead of the primary antibody was used as the secondary antibody only control. Nuclear DNA was labelled in blue with DAPI.

Beta tubulin (M1305-2, red) was stained at 1/100 dilution overnight at +4℃. Goat Anti-Mouse IgG H&L (iFluor™ 594, HA1126) was used as the secondary antibody at 1/1,000 dilution.
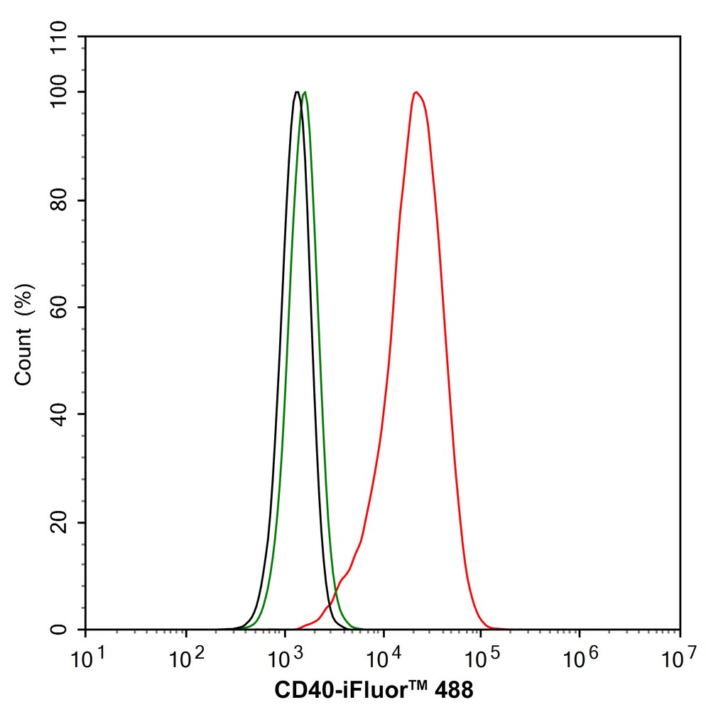
HA722488_3.jpg Fig3: Flow cytometric analysis of Raji cells labeling CD40.

Cells were fixed and permeabilized. Then stained with the primary antibody (HA722488, 1/1,000) (red) compared with Rabbit IgG Isotype Control (green). After incubation of the primary antibody at +4℃ for an hour, the cells were stained with a iFluor™ 488 conjugate-Goat anti-Rabbit IgG Secondary antibody (HA1121) at 1/1,000 dilution for 30 minutes at +4℃. Unlabelled sample was used as a control (cells without incubation with primary antibody; black).
Note: All products are “FOR RESEARCH USE ONLY AND ARE NOT INTENDED FOR DIAGNOSTIC OR THERAPEUTIC USE”.