Granzyme K Recombinant Rabbit Monoclonal Antibody [PSH18-49]
cat.: HA724002
Product Type: Recombinant Rabbit monoclonal IgG, primary antibodies
Species reactivity: Human
Applications: WB, IF-Cell, FC
Clonality: Monoclonal
Clone number: PSH18-49
Form: Liquid
Storage condition: Shipped at 4℃. Store at +4℃ short term (1-2 weeks). It is recommended to aliquot into single-use upon delivery. Store at -20℃ long term.
Storage buffer: PBS (pH7.4), 0.1% BSA, 40% Glycerol. Preservative: 0.05% Sodium Azide.
Concentration: 1ug/ul
Purification: Protein A affinity purified.
Molecular weight: Predicted band size: 29 kDa
Isotype: IgG
Immunogen: Recombinant protein within human Granzyme K aa 1-264.
Positive control: NK-92 cell lysate, NK-92.
Subcellular location: Secreted, Cytoplasmic granule.
Recommended Dilutions:
  WB
  IF-Cell
  FC

1:5,000
1:500
1:1,000
Uniprot #: SwissProt: P49863 Human
Alternative names: Fragmentin 3 Fragmentin-3 Fragmentin3 GRAK_HUMAN Granzyme 3 granzyme K (granzyme 3; tryptase II) granzyme K (serine protease, granzyme 3; tryptase II) Granzyme K Granzyme K precursor Granzyme-3 Granzyme3 GranzymeK GZMK NK TRYP 2 NK TRYP2 NK tryptase 2 NK-TRYP-2 NK-tryptase-2 NKTRYP2 Serine protease granzyme 3 TRYP 2 TRYP2 Tryptase II TryptaseII
Images
HA724002_1.jpg Fig1: Western blot analysis of Granzyme K on different lysates with Rabbit anti-Granzyme K antibody (HA724002) at 1/5,000 dilution.

Lane 1: NK-92 cell lysate
Lane 2: HeLa cell lysate (negative)

Lysates/proteins at 20 µg/Lane.

Predicted band size: 29 kDa
Observed band size: 27 kDa

Exposure time: 1 minute 2 seconds; ECL: K1802;

4-20% SDS-PAGE gel.

Proteins were transferred to a PVDF membrane and blocked with 5% NFDM/TBST for 1 hour at room temperature. The primary antibody (HA724002) at 1/5,000 dilution was used in primary antibody dilution (K1803) at 4℃ overnight. Goat Anti-Rabbit IgG - HRP Secondary Antibody (HA1001) at 1/50,000 dilution was used for 1 hour at room temperature.
HA724002_2.jpg Fig2: Immunocytochemistry analysis of NK-92 (positive) and HeLa (negative) labeling Granzyme K with Rabbit anti-Granzyme K antibody (HA724002) at 1/500 dilution.

Cells were fixed in 4% paraformaldehyde for 15 minutes at room temperature, permeabilized with 0.1% Triton X-100 in PBS for 15 minutes at room temperature, then blocked with 1% BSA in 10% negative goat serum for 1 hour at room temperature. Cells were then incubated with Rabbit anti-Granzyme K antibody (HA724002) at 1/500 dilution in 1% BSA in PBST overnight at 4 ℃. Goat Anti-Rabbit IgG H&L (iFluor™ 488, HA1121) was used as the secondary antibody at 1/1,000 dilution. PBS instead of the primary antibody was used as the secondary antibody only control. Nuclear DNA was labelled in blue with DAPI.

Beta tubulin (HA601187, red) was stained at 1/100 dilution overnight at +4℃. Goat Anti-Mouse IgG H&L (iFluor™ 594, HA1126) was used as the secondary antibody at 1/1,000 dilution.
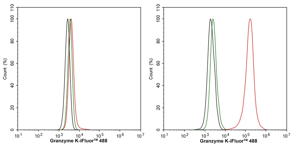
HA724002_3.jpg Fig3: Flow cytometric analysis of HeLa (left, negative) and NK-92 (right, positive) cells labeling Granzyme K.

Cells were fixed and permeabilized. Then stained with the primary antibody (HA724002, 1/1,000) (red) compared with Rabbit IgG Isotype Control (green). After incubation of the primary antibody at +4℃ for an hour, the cells were stained with a iFluor™ 488 conjugate-Goat anti-Rabbit IgG Secondary antibody (HA1121) at 1/1,000 dilution for 30 minutes at +4℃. Unlabelled sample was used as a control (cells without incubation with primary antibody; black).
Note: All products are “FOR RESEARCH USE ONLY AND ARE NOT INTENDED FOR DIAGNOSTIC OR THERAPEUTIC USE”.