SRF Recombinant Rabbit Monoclonal Antibody [PSH05-06]
cat.: HA750979
Product Type: Recombinant Rabbit monoclonal IgG, primary antibodies
Species reactivity: Human, Mouse, Rat
Applications: WB, IF-Cell, IHC-P, FC, IP
Clonality: Monoclonal
Clone number: PSH05-06
Form: Liquid
Storage condition: Store at +4℃ after thawing. Aliquot store at -20℃. Avoid repeated freeze / thaw cycles.
Storage buffer: 1*PBS (pH7.4).
Concentration: 1ug/ul
Purification: Protein A affinity purified.
Molecular weight: Predicted band size: 52 kDa
Isotype: IgG
Immunogen: Recombinant protein within human SRF aa 1-400 / 508.
Positive control: THP-1 cell lysate, A431 cell lysate, HEK-293 cell lysate, NIH/3T3 cell lysate, C2C12 cell lysate, C6 cell lysate, PC-12 cell lysate, A431, human brain tissue, mouse brain tissue, rat brain tissue.
Subcellular location: Nucleus.
Recommended Dilutions:
  WB
  IF-Cell
  IHC-P
  FC
  IP

1:1,000
1:100
1:200-1:1,000
1:1,000
1-2μg/sample
Uniprot #: SwissProt: P11831 Human | Q9JM73 Mouse
Entrez Gene: 501099 Rat
Alternative names: c fos serum response element binding factor c fos serum response element binding transcription factor ERP MCM 1 MCM1 OTTHUMP00000039820 Serum response factor SRF SRF serum response factor c fos serum response element binding transcription factor SRF_HUMAN
Images
HA750979_1.jpg Fig1: Western blot analysis of SRF on different lysates with Rabbit anti-SRF antibody (HA750979) at 1/1,000 dilution and competitor's antibody at 1/1,000 dilution.

Lane 1: THP-1 cell lysate
Lane 2: A431 cell lysate
Lane 3: HEK-293 cell lysate
Lane 4: NIH/3T3 cell lysate
Lane 5: C2C12 cell lysate
Lane 6: C6 cell lysate
Lane 7: PC-12 cell lysate

Lysates/proteins at 20 µg/Lane.

Predicted band size: 52 kDa
Observed band size: 67 kDa

Exposure time: 3 minutes; ECL: K1801;

4-20% SDS-PAGE gel.

Proteins were transferred to a PVDF membrane and blocked with 5% NFDM/TBST for 1 hour at room temperature. The primary antibody (HA750979) at 1/1,000 dilution and competitor's antibody at 1/1,000 dilution were used in 5% NFDM/TBST at 4℃ overnight. Goat Anti-Rabbit IgG - HRP Secondary Antibody (HA1001) at 1/50,000 dilution was used for 1 hour at room temperature.
HA750979_2.jpg Fig2: Immunocytochemistry analysis of A431 cells labeling SRF with Rabbit anti-SRF antibody (HA750979) at 1/100 dilution.

Cells were fixed in 4% paraformaldehyde for 20 minutes at room temperature, permeabilized with 0.1% Triton X-100 in PBS for 5 minutes at room temperature, then blocked with 1% BSA in 10% negative goat serum for 1 hour at room temperature. Cells were then incubated with Rabbit anti-SRF antibody (HA750979) at 1/100 dilution in 1% BSA in PBST overnight at 4 ℃. Goat Anti-Rabbit IgG H&L (iFluor™ 488, HA1121) was used as the secondary antibody at 1/1,000 dilution. PBS instead of the primary antibody was used as the secondary antibody only control. Nuclear DNA was labelled in blue with DAPI.

Beta tubulin (M1305-2, red) was stained at 1/100 dilution overnight at +4℃. Goat Anti-Mouse IgG H&L (iFluor™ 594, HA1126) was used as the secondary antibody at 1/1,000 dilution.
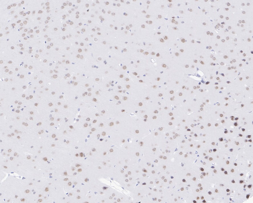
HA750979_3.jpg Fig3: Immunohistochemical analysis of paraffin-embedded human brain tissue with Rabbit anti-SRF antibody (HA750979) at 1/200 dilution.

The section was pre-treated using heat mediated antigen retrieval with sodium citrate buffer (pH 6.0) (high pressure) for 2 minutes. The tissues were blocked in 1% BSA for 20 minutes at room temperature, washed with ddH2O and PBS, and then probed with the primary antibody (HA750979) at 1/200 dilution for 1 hour at room temperature. The detection was performed using an HRP conjugated compact polymer system. DAB was used as the chromogen. Tissues were counterstained with hematoxylin and mounted with DPX.
HA750979_4.jpg Fig4: Immunohistochemical analysis of paraffin-embedded mouse brain tissue with Rabbit anti-SRF antibody (HA750979) at 1/200 dilution.

The section was pre-treated using heat mediated antigen retrieval with sodium citrate buffer (pH 6.0) (high pressure) for 2 minutes. The tissues were blocked in 1% BSA for 20 minutes at room temperature, washed with ddH2O and PBS, and then probed with the primary antibody (HA750979) at 1/200 dilution for 1 hour at room temperature. The detection was performed using an HRP conjugated compact polymer system. DAB was used as the chromogen. Tissues were counterstained with hematoxylin and mounted with DPX.
HA750979_5.jpg Fig5: Immunohistochemical analysis of paraffin-embedded rat brain tissue with Rabbit anti-SRF antibody (HA750979) at 1/1,000 dilution.

The section was pre-treated using heat mediated antigen retrieval with sodium citrate buffer (pH 6.0) (high pressure) for 2 minutes. The tissues were blocked in 1% BSA for 20 minutes at room temperature, washed with ddH2O and PBS, and then probed with the primary antibody (HA750979) at 1/1,000 dilution for 1 hour at room temperature. The detection was performed using an HRP conjugated compact polymer system. DAB was used as the chromogen. Tissues were counterstained with hematoxylin and mounted with DPX.
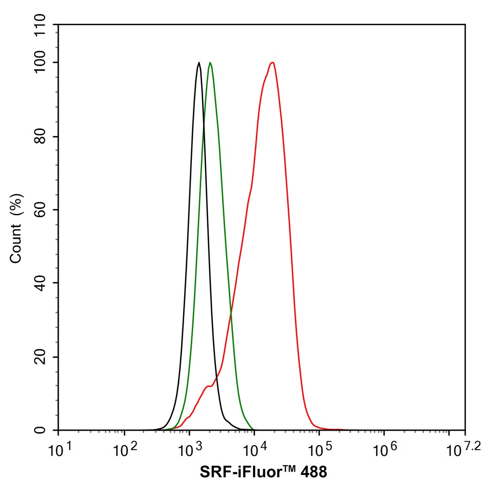
HA750979_6.jpg Fig6: Flow cytometric analysis of A431 cells labeling SRF.

Cells were fixed and permeabilized. Then stained with the primary antibody (HA750979, 1μg/mL) (red) compared with Rabbit IgG Isotype Control (green). After incubation of the primary antibody at +4℃ for an hour, the cells were stained with a iFluor™ 488 conjugate-Goat anti-Rabbit IgG Secondary antibody (HA1121) at 1/1,000 dilution for 30 minutes at +4℃. Unlabelled sample was used as a control (cells without incubation with primary antibody; black).
HA750979_7.jpg Fig7: SRF was immunoprecipitated from 0.2 mg A431 cell lysate with HA750979 at 2 µg/10 µl beads. Western blot was performed from the immunoprecipitate using HA750979 at 1/1,000 dilution. Anti-Rabbit IgG for IP Nano-secondary antibody (NBI01H) at 1/5,000 dilution was used for 1 hour at room temperature.

Lane 1: A431 cell lysate (input)
Lane 2: HA750979 IP in A431 cell lysate
Lane 3: Rabbit IgG instead of HA750979 in A431 cell lysate

Blocking/Dilution buffer: 5% NFDM/TBST
Exposure time: 24 seconds; ECL: K1801
Note: All products are “FOR RESEARCH USE ONLY AND ARE NOT INTENDED FOR DIAGNOSTIC OR THERAPEUTIC USE”.