Engrailed 1 Recombinant Rabbit Monoclonal Antibody [PSH08-17]
cat.: HA751208
Product Type: Recombinant Rabbit monoclonal IgG, primary antibodies
Species reactivity: Human, Mouse, Rat
Applications: WB, FC
Clonality: Monoclonal
Clone number: PSH08-17
Form: Liquid
Storage condition: Store at +4℃ after thawing. Aliquot store at -20℃. Avoid repeated freeze / thaw cycles.
Storage buffer: 1*PBS (pH7.4).
Concentration: 1ug/ul
Purification: Protein A affinity purified.
Molecular weight: Predicted band size: 40 kDa
Isotype: IgG
Immunogen: Recombinant protein within human Engrailed 1 aa 1-392.
Positive control: Neuro-2a cell lysate, C6 cell lysate, Mouse brain tissue lysate, Rat brain tissue lysate, SH-SY5Y.
Subcellular location: Nucleus.
Recommended Dilutions:
  WB
  FC

1:2,000
1:1,000
Uniprot #: SwissProt: Q05925 Human | P09065 Mouse
Entrez Gene: 685360 Rat
Alternative names: En 1 EN1 Engrailed 1 Engrailed Engrailed homeobox 1 Engrailed homolog 1 HME1_HUMAN Homeobox protein en-1 Homeobox protein engrailed 1 Homeobox protein engrailed-1 Hu-En-1 Mo-en.1 OTTHUMP00000162091
Images
HA751208_1.jpg Fig1: Western blot analysis of Engrailed 1 on different lysates with Rabbit anti-Engrailed 1 antibody (HA751208) at 1/2,000 dilution.

Lane 1: Neuro-2a cell lysate (20 µg/Lane)
Lane 2: C6 cell lysate (20 µg/Lane)
Lane 3: Mouse brain tissue lysate (40 µg/Lane)
Lane 4: Rat brain tissue lysate (40 µg/Lane)

Predicted band size: 40 kDa
Observed band size: 50 kDa

Exposure time: 3 minutes; ECL: K1801;

4-20% SDS-PAGE gel.

Proteins were transferred to a PVDF membrane and blocked with 5% NFDM/TBST for 1 hour at room temperature. The primary antibody (HA751208) at 1/2,000 dilution was used in 5% NFDM/TBST at 4℃ overnight. Goat Anti-Rabbit IgG - HRP Secondary Antibody (HA1001) at 1/50,000 dilution was used for 1 hour at room temperature.
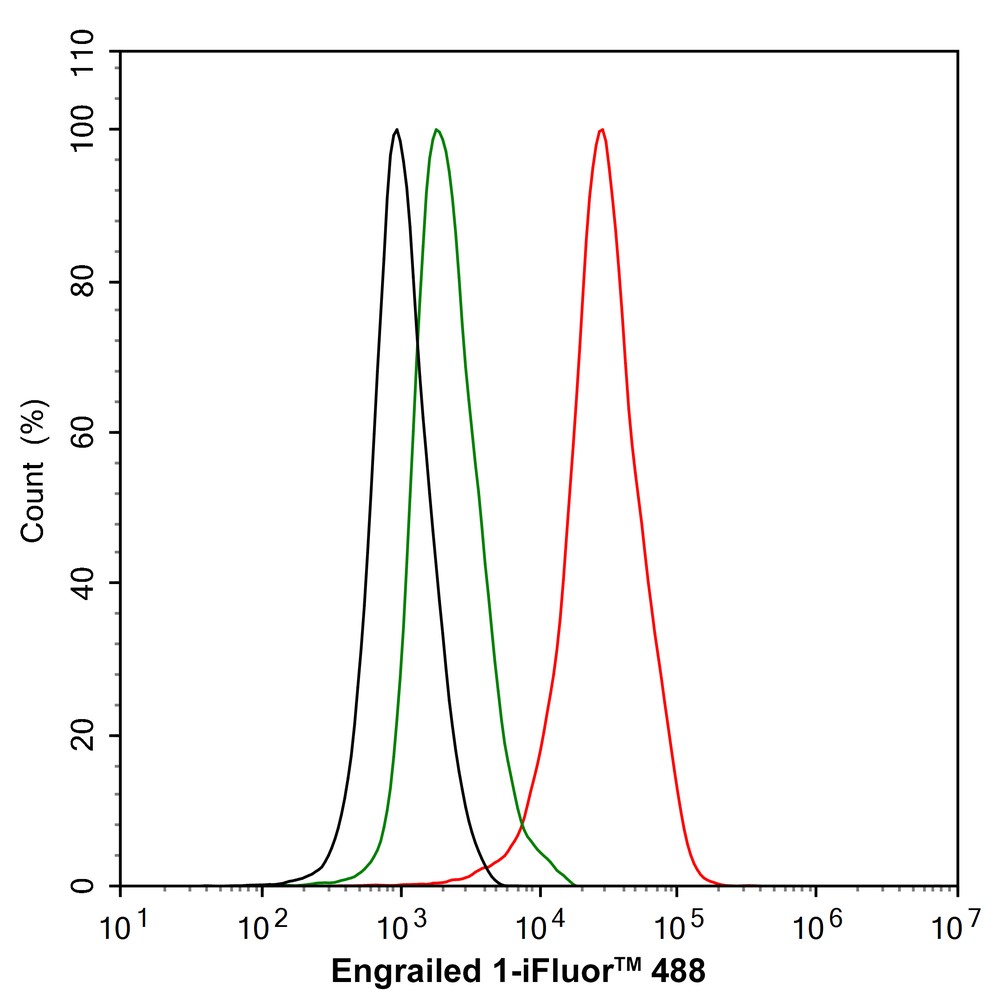
HA751208_2.jpg Fig2: Flow cytometric analysis of SH-SY5Y cells labeling Engrailed 1.

Cells were fixed and permeabilized. Then stained with the primary antibody (HA751208, 1/1,000) (red) compared with Rabbit IgG Isotype Control (green). After incubation of the primary antibody at +4℃ for an hour, the cells were stained with a iFluor™ 488 conjugate-Goat anti-Rabbit IgG Secondary antibody (HA1121) at 1/1,000 dilution for 30 minutes at +4℃. Unlabelled sample was used as a control (cells without incubation with primary antibody; black).
Note: All products are “FOR RESEARCH USE ONLY AND ARE NOT INTENDED FOR DIAGNOSTIC OR THERAPEUTIC USE”.